Peer Review Process
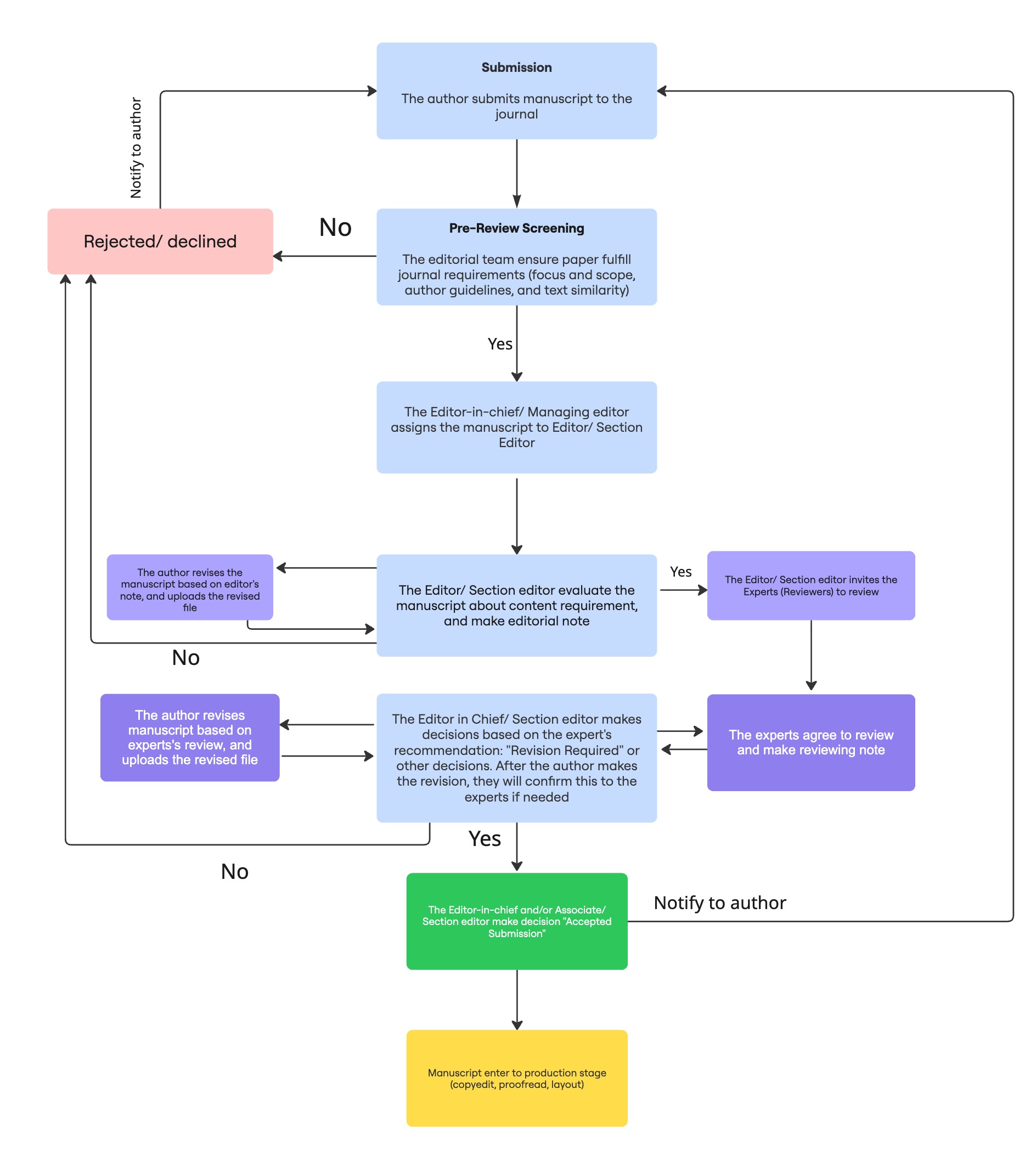
Nutri-Sains: Jurnal Gizi, Pangan dan Aplikasinya is a journal that implements the peer review process. All articles submitted to this journal will be reviewed in a closed (double-blind review) by a minimum of two reviewers (associate editor). The response from the reviewer will be the consideration by the editor (editorial board) to determine whether an article can be published (accepted), published if revised or discarded (rejected). The returned articles must be upgraded by the authors. After the authors make improvements in accordance with feedback from the reviewer, the author should resend (re-submit) and will be reviewed again. To avoid plagiarism all articles submitted to this journal will be checked with anti-plagiarism software.

